This Thanksgiving, as my family gathered around the table in our annual ritual of sharing what we're grateful for, I found myself reflecting on more than just the usual blessings. Yes, we had laughter, stories, too much pie—but when it was my turn, I paused to share something that surprised even me: how grateful I am for you—the readers of AI Quick Bytes.
Every week, it's a genuine privilege to think through the future of work and technology with leaders like you. This newsletter isn't just something I write; it's how I think out loud—and learn alongside you. A way to give back what I hope helps you lead better in a world being reshaped by AI.
I hope you had a meaningful holiday. This issue was drafted somewhere between takeoff and landing as I flew to and from Maui—and it's filled with graphics I think you'll find both educational and inspiring.

Happy Thanksgiving From My Family To Yours!
8 bits for a Byte: AI Won't Save You From the Grind—But It Can Multiply the Gains
I ran into the exact same patterns Josh Anderson describes in his post about building a production app with Claude Code. The early stages were smooth—rapid prototyping, clean scaffolding, even productive "conversations" with the AI about design decisions. But as the codebase grew, the momentum started to slip. Small changes triggered unexpected side effects. Context became fragile. Reading Josh's piece felt like finding a kindred spirit—someone else who'd hit the same walls and confirmed what I was starting to realize: AI helps, but it doesn't do all the heavy lifting for you.
The acceleration is real. Cursor helped me scaffold, prototype, and debate architectural trade-offs faster than I could have solo. But the moment the codebase matured, something shifted. Small changes had cascading effects. And I found myself doing what I've seen smart teams do for years: slow down to speed up.
Here's the hard truth AI can't shortcut—yet: writing quality software still requires engineering discipline. Specs matter. Review loops matter. Clear responsibilities and context containers matter. AI doesn't replace those; it exposes whether you've built them.
Key Takeaways:
Prototyping speed is real—but stability still demands human scaffolding
Tools like Cursor and Claude are only as good as your process and clarity
Context decay is a systemic constraint, not a temporary glitch
Both proprietary knowledge and project context are critical—there's no magic shortcut
For Strategic Leaders: Plan for AI to compress your prototype timeline by 50% or more, but budget the same QA and architecture time you always did. The ROI is in learning fast, not in cutting corners on what makes software production-ready.
ACTION BYTE: As you integrate AI tools into your dev workflow, don't skip the fundamentals. Treat every AI interaction like onboarding a new junior dev on a remote team: be precise in your instructions, document your assumptions, and enforce patterns through your architecture—not just your prompts. The fastest gains come early, but the longest-lasting ones come from structure.


1 on 1 Coaching
Walk into your next leadership meeting with a plan—not a pitch for more time. In one 30-minute session, I'll help you build a 10-page Strategic Implementation Framework tailored to your company'...

Let’s Get To It!

Welcome To AI Quick Bytes!
Bit 1:
Brig is one of my favorite AI Architect posters.

Bit 2: Quote of the Week:
Context is King. In the age of AI, your competitive advantage isn't access to intelligence—it's the quality of context you feed it.


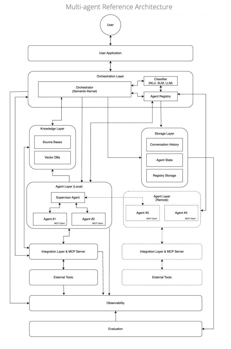
Bit 3: Makes Multi Agent Architecture looks simple.

Earn a master's in AI for under $2,500
AI skills aren’t optional anymore—they’re a requirement for staying competitive. Now you can earn a Master of Science in Artificial Intelligence, delivered by the Udacity Institute of AI and Technology and awarded by Woolf, an accredited higher education institution.
During Black Friday, you can lock in the savings to earn this fully accredited master’s degree for less than $2,500. Build deep expertise in modern AI, machine learning, generative models, and production deployment—on your own schedule, with real projects that prove your skills.
This offer won’t last, and it’s the most affordable way to get graduate-level training that actually moves your career forward.


Bit 4: Great workflow visuals


Bit 5: Stanford just released all their flagship AI and Machine Learning courses for free on YouTube.
The courses are now accessible to everyone for free:
These aren't watered down versions. These are the exact same courses Stanford charges tens of thousands for:
↳ CS221 – Artificial Intelligence: Principles & Techniques (Core AI foundations)
See: https://lnkd.in/dD-zCpRV.
↳ CS224U – Natural Language Understanding (How machines interpret meaning)
See: https://lnkd.in/dvyKbgni.
↳ CS224N – NLP with Deep Learning (transformers, embeddings, modern NLP)
See: https://lnkd.in/dWdzHA6B.
↳ CS229 – Machine Learning by Andrew Ng (the legendary ML course)
See: https://lnkd.in/dNuiW9BM.
↳ CS229M – Machine Learning Theory (Mathematical backbone)
See: https://lnkd.in/dmyS2WZr.
↳ CS329H – ML from Human Preferences (reinforcement learning meets alignment)
See: https://lnkd.in/dz6uVz-N.
↳ CS230 – Deep Learning by Andrew Ng (Neural networks, CNNs, RNNs)
See: https://lnkd.in/dZRdJhWb.
↳ CS234 – Reinforcement Learning (Agents, environments, reward-driven learning)
See: https://lnkd.in/dh6QWS_f.
↳ CS330 – Deep Multi-Task & Meta Learning (How models learn to learn)
See: https://lnkd.in/dFDYNMbj.
Stanford just eliminated the biggest barrier to AI education.
Which course are you most excited to explore?
Credit: Dr. Kion Ahadi for surfacing these incredible resources. Give him a follow!


Bit 6: Sunday Funnies

Ever heard of Agentic Commerce?
Every Shopify store will face Agentic Commerce eventually. The question is: are you ready?
Zipchat.ai turns traffic into profit with instant answers, cart recovery, and 24/7 support automation. Add the AI Chat-Bubble to your store or deploy it on WhatsApp to win Q4.
Use code NEWSLETTER10 for 10% off forever.


Bit 7: Let’s not forget how important memory is and the different types.

Bit 8:
In this post, Paweł Huryn explains how to build a RAG chatbot step-by-step. No coding. In under an hours

Until next time, take it one bit at a time!
Rob
P.S. Thanks for making it to the end—because this is where the future reveals itself.
The Ultimate n8n Starter Kit: Learn Agents by Doing
If you’re curious about agents and orchestration workflows, this is one of the best starting points I’ve seen. Clean, accessible, and full of practical examples. But more importantly—it invites you to do the one thing that truly accelerates your understanding of AI’s strengths and blind spots: build something real.
There’s no course, whitepaper, or demo that can replace the clarity you get from hitting edge cases firsthand. The moment your automation breaks or your agent loops itself into nonsense, you start to understand the real job: managing complexity, clarifying logic, designing for failure. It’s where theory meets the mess of implementation—and where disciplined engineering still makes all the difference.
Stop waiting for the “perfect” learning moment. Pick a real problem, even a small one, and start building. The bugs, workarounds, and architectural rewrites are the education. The limitations aren’t obstacles—they’re the design constraints that make you better.




